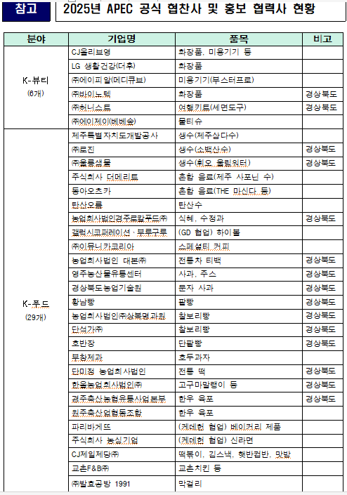
‘역대 최다’ 60여 개 ‘기업 참여’...‘초격차 K-APEC’ 실현
[중앙뉴스= 윤장섭 기자]2025년 아시아태평양경제협력체(APEC, Asia-Pacific Economic Cooperation) 정상회의 준비기획단(이하 ‘준비기획단’)은 2025년 APEC 정상회의 주간(2025.10.27.~11.1.)의 성공적인 개최 지원을 위하여 공식 협찬 및 홍보 협력사(이하 ‘공식 협력 기관’)로 60여 개 기관을 최종 선정하였다고 밝혔다.
준비기획단은 민간의 개방적 참여와 자발적 신청을 바탕으로, △신뢰성 △적합성 △공정성 △형평성 등 객관적 기준에 따른 엄정한 심사 절차를 거쳐 이번 공식 협력 기관을 선정하였다.
이번 협력을 통해 스타트업부터 대기업까지 다양한 기업에 APEC 참여 기회를 제공하여 국내외 참가자를 대상으로 우리 기업의 브랜드 인지도 제고를 위한 공식 엠블럼 사용 등 관련 홍보 활동을 적극 지원할 방침이다. 또한, 개최 지역인 경상북도 경주시와의 상생 협력을 추진하기 위하여, 많은 지역 기업의 APEC 참여를 통한 지역의 성장과 발전 기회를 마련할 계획이다.
특히, 최근 우리나라의 수출을 견인하고 있는 K-뷰티, K-푸드 등 관련 기업의 참여를 통해, 해외 정부 및 미디어 대표단이 한국의 문화를 직접 체험할 수 있도록 하여, 새로운 한류 확산의 계기로 삼을 예정이다.
한편, 2025년 APEC 정상회의를 앞두고, 민간 기업과의 홍보 협력을 통해 기업이 보유하거나 계약한 옥외 전광판, 신문 및 TV 등 다양한 광고 매체를 활용한 APEC의 성공 개최를 응원하는 홍보 활동도 더욱 활발하게 진행될 예정이다.
준비기획단의 임기모 부단장보는 “앞으로 열흘여 남은 기간 동안 정부 부처, 경상북도 및 경주시, 참여 기업 모두 함께 힘을 모아 막바지 준비에 총력을 기울여, ‘초격차 K-APEC’으로 치러질 수 있도록 최선을 다하겠다.”라고 밝혔다.
